远方动力新浪官方微博 联系我们| 在线留言| 网站地图

欢迎来到北京远方动力可再生能源科技股份公司网站!
北京远方动力可再生能源科技股份公司

证券代码:831501 您身边的太阳能光伏专家 太阳能产品+光伏工程全面服务

证券代码:
831501

全国产品 咨询服务热线:
15911133576
13810887125
全国工程咨询服务热线:
13810821996
13121108971

他们都在搜: 太阳能控制器太阳能逆变器太阳能路灯控制器离网系统控制器光伏逆变器太阳能控制器厂家

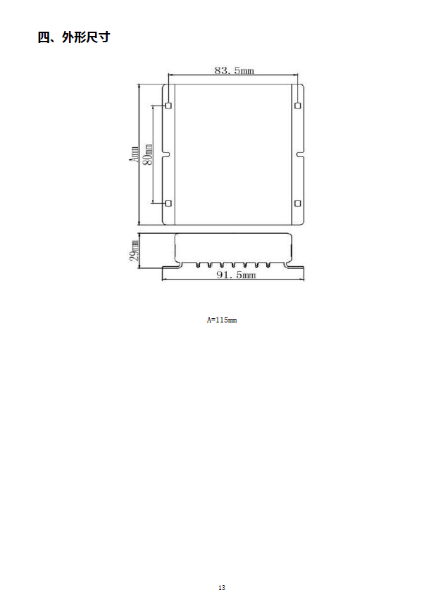
您现在所在的位置:首页 >远方动力产品
在线留言
  • 联系人:*
  • 电话号码:*
  • 电子邮件:
  • 订购意向描述:*
  • 验证码:验证码
重置 立即提交
联系远方动力
咨询热线:

13810821996

13810887125

15712957279

010-58850722-8035

电话:13810821996

传真:010-58850722-8035

邮箱:yfdl@remotepowersolar.com

地址:北京市海淀区上地东路1号盈创动力园区E座8层802室